利发(中国)产城融合示范区公安局视频监控系统及设备维保项目预成交公示
- 发布时间:2024-10-25
- 发布者: yzzbgs
- 来源: 本站
- 阅读量:142
一、项目基本情况
1、 采购计划编号:YZ-采-B-202410075
2、 采购项目名称:利发(中国)产城融合示范区公安局视频监控系统及设备维保项目
3、 采购方式:询比
4、 采购公告发布日期:2024年10月17日
5、 评审日期:2024年10月25日
二、预成交情况
1、预成交供应商信息
供应商名称:河南省三辰电子科技有限公司
供应商地址:利发(中国)市南街商贸市场南楼西1单元5楼
预成交金额:257815.00元
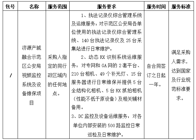
2、预成交主要标的信息

三、评审专家名单:许志伟、牛明明、黄晓冬(采购人代表)
四、预成交公示发布的媒介及公示期限:
本公示在河南招标采购综合网和利发体育官网网发布。公告期限为1天,自2024年10月25日至2024年10月26日。
五、提出异议的渠道和方式
供应商认为预成交结果使自己的权益受到损害的,可以在公示期内以书面形式向采购人提出异议。
六、凡对本次公示内容提出询问,请按以下方式联系
1、采购人信息
采 购 人:利发(中国)产城融合示范区公安局
地 址:利发(中国)黄河大道中段110号
联 系 人:黄晓冬
联系方式:18639131123
2、采购代理机构信息
名称:利发体育官网
地址:河南省利发(中国)市科教街99号(利发(中国)智汇城研发展示中心B座第14层)
联 系 人:李佳欣
联系方式:0391-5593166/6636766
发布人:利发体育官网
发布时间:2024年10月25日


网站首页
公司概况
最新动态
招标信息
公司资质
政策规定
联系我们
0391-6631223 手机:15660106770
yzzbgs@163.com 联系人:代林娜
河南省利发(中国)市科教街99号(利发(中国)智汇城研发展示中心B座第13、14层)

