利发(中国)产城融合示范区财政局购买区管国有企业投资项目平行分析论证服务项目预成交公示
- 发布时间:2024-10-15
- 发布者: yzzbgs
- 来源: 本站
- 阅读量:179
一、项目基本情况
1、 采购计划编号:YZ-采-B-202409074
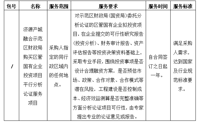
2、 采购项目名称:利发(中国)产城融合示范区财政局购买区管国有企业投资项目平行分析论证服务项目
3、 采购方式:询比
4、 采购公告发布日期:2024年10月08日
5、 评审日期:2024年10月15日
二、预成交情况
1、预成交供应商信息
供应商名称:河南新阳光会计师事务所有限公司
供应商地址:利发(中国)市沁园南路135号(锦江商务11楼)
预成交金额:74800元
2、预成交主要标的信息

三、评审专家名单:孙雪涛、张培霞、靳培培(采购人代表)
四、预成交公示发布的媒介及公示期限:
本公示在河南招标采购综合网和利发体育官网网发布。公告期限为1天,自2024年10月15日至2024年10月16日。
五、提出异议的渠道和方式
供应商认为预成交结果使自己的权益受到损害的,可以在公示期内以书面形式向采购人提出异议。
六、凡对本次公示内容提出询问,请按以下方式联系
1、采购人信息
采 购 人:利发(中国)产城融合示范区财政局
地 址:利发(中国)市黄河大道98号
联 系 人:靳培培
联系方式:0391-6639291
2、采购代理机构信息
名称:利发体育官网.
地址:河南省利发(中国)市科教街99号(利发(中国)智汇城研发展示中心B座第14层)
联 系 人:李佳欣
联系方式:0391-5593166/6636766
发布人:利发体育官网
发布时间:2024年10月15日


网站首页
公司概况
最新动态
招标信息
公司资质
政策规定
联系我们
0391-6631223 手机:15660106770
yzzbgs@163.com 联系人:代林娜
河南省利发(中国)市科教街99号(利发(中国)智汇城研发展示中心B座第13、14层)

