雄安新区 | 标准全过程咨询服务招标文件(2020年版)
- 发布时间:2020-09-07
- 发布者: yzzbgs
- 来源: 本站
- 阅读量:258
雄安新区 | 标准全过程咨询服务招标文件(2020年版)


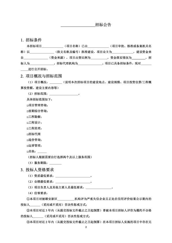
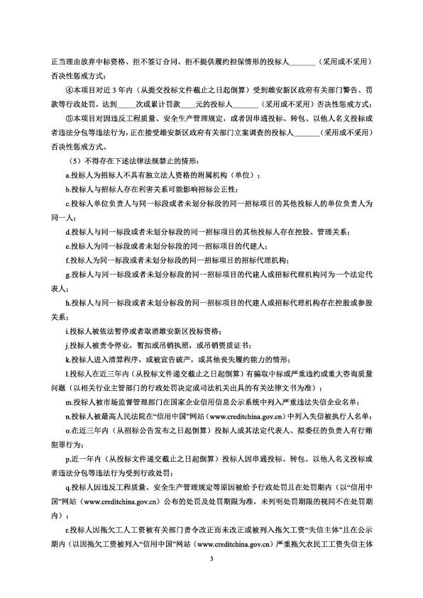
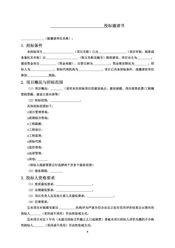
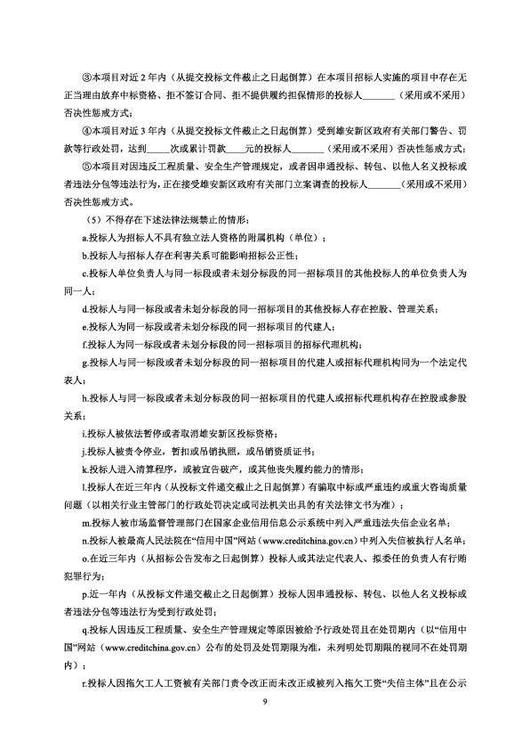
近日河北雄安新区管理委员会规划建设局等三个部门联合发布《雄安新区工程建设项目标准招标文件》(2020年版),《招标文件》里包含《雄安标准全过程咨询服务招标文件》、《雄安标准设计施工总承包招标文件》、《雄安标准新区施工资格预审文件》等共计13个文件。








































近日河北雄安新区管理委员会规划建设局等三个部门联合发布《雄安新区工程建设项目标准招标文件》(2020年版),《招标文件》里包含《雄安标准全过程咨询服务招标文件》、《雄安标准设计施工总承包招标文件》、《雄安标准新区施工资格预审文件》等共计13个文件。





































